为确保研究生宿舍的住宿安全,进一步推进研究生宿舍精神文明建设,创造良好育人环境,研究生院将加强对研究生宿舍卫生状况督促检查力度,具体工作安排如下:
一、检查安排
1.集中检查
检查整改:4月15日至4月19日
2.常态化检查
4月份开始,采取全面检查的方式,学生寝室每周检查1-2次;
3.检查时间
周一至周五 8:30—11:30 、14:30-17:30期间内,不定时检查。
二、检查内容及措施
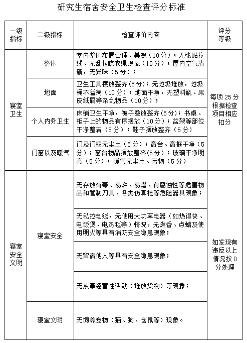
1. 寝室卫生要求
(1) 地面:干净、无杂物,宿舍内无卫生死角,不乱堆乱放;
(2) 门窗:门窗干净,窗台无尘土;
(3) 物品摆放:物品整齐摆放,不得乱扔乱放;
(4) 墙壁:无乱写乱画;不张贴低俗字画等;
(5) 通风程度:宿舍内无异味,经常打开门窗透气,保持空气流通;
2.寝室安全要求
(1)安全用电:无私拉电线、乱接电线、违规使用大功率电器等;
(2)环保节能:宿舍空调温度设置不要过低,做到随手关灯,人走灯灭。
本次宿舍大检查由研究生会生活部主要负责,对在检查中发现的问题,要求即时整改,对于发现使用热得快、电磁炉、电烤炉等大功率电器的,予以当场没收。
请全体研究生认真整理好宿舍卫生,以整洁干净的宿舍状态迎接检查,共同努力营造安全、温馨的生活居住环境。
